构网型逆变器
在新能源电力系统规模化应用的背景下,构网型逆变器凭借其出色的电压/频率支撑能力,成为电力电子化电网的核心设备之一,而虚拟同步发电机(VSG)控制策略,则是构网型逆变器实现“类同步机”运行特性的关键技术。

Part 01
构网逆变器的虚拟同步机技术原理
虚拟同步发电机控制的核心思路,是通过先进控制算法,精准模拟同步发电机的转子运动特性和励磁调节特性,让构网型逆变器摆脱传统逆变器弱惯量、弱阻尼的短板,具备同步发电机独有的惯量支撑、阻尼稳压以及调频调压能力,整套系统主要由功频控制器和励磁控制器两大核心模块组成,二者协同配合,实现逆变器的稳定可控运行。
原动机调节和转子运动方程共同构成功频调节器。同步发电机转子运动方程:

原动机调节如下式:

式中:Tm,Te分别为机械转矩和电磁转矩;Pm,Pe分别为机械功率和电磁功率;D为常阻尼系数;J为转动惯量;ω为角速度;δ为功角;ω0为额定角速度;Pref 为给定电磁功率;kf 为调频系数。
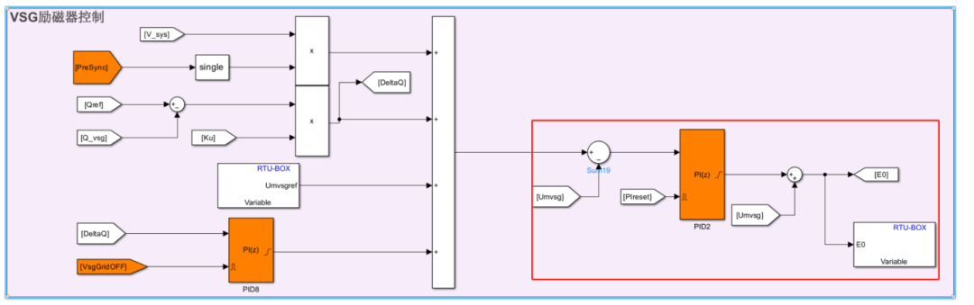
为了实现并网时VSG的无功功率能够无差地响应给定,设计的励磁控制器。

E为内电势,Q为虚拟无功功率,Qref为无功功率给定,E0为空载电势。ku为电压调节系数。
这套控制器支持多模式切换,通过开关量S1、S2、S3灵活切换控制逻辑,适配离网、并网、预同步三大工况,具体逻辑如下:
离网模式:S1=1,S2=0,S3=0,无功功率使用下垂控制输出电压,独立维持离网系统电压稳定,保障孤岛供电可靠。
离网预同步模式:S1=1,S2=1,S3=0,无功功率使用下垂控制输出电压,补偿VSG输出电压和电网电压之间误差,保证系统电压幅值一致,扫清并网障碍。
并网模式:S1=0,S2=0,S3=1,启动无功功率闭环控制,通过精准电压补偿,实现无功功率的精细化调节,适配并网运行要求。
Part 02
实际工程应用中,构网型逆变器的控制电路无储能电池单元,为避免功率倒送导致直流电源电压异常升高,采用PWM整流器替代传统直流电源,形成背靠背三相全桥电路的核心拓扑,同时搭配LC滤波与EMC滤波电路,保证输出电能质量。
该拓扑经过多轮实际调试优化,核心设备参数稳定可靠,具体参数如下表所示:


Part 03
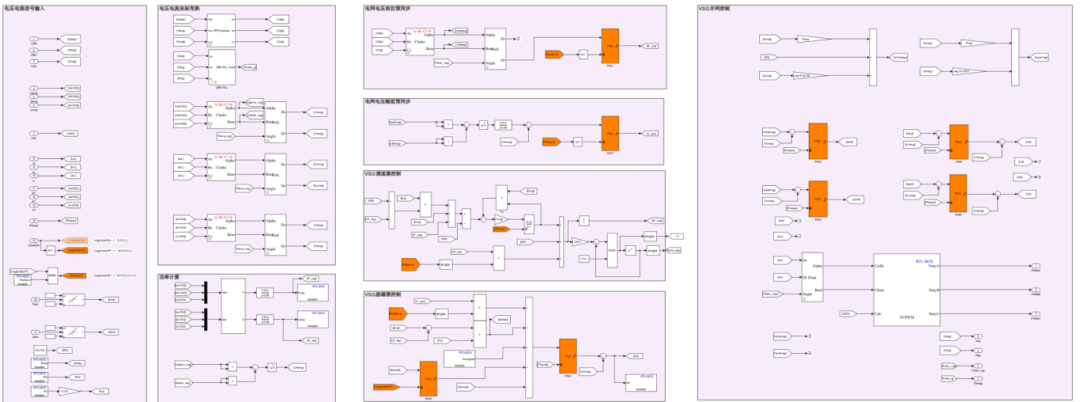
基于VSG控制的构网型逆变器采用电压支撑类、分层控制结构,整体控制逻辑围绕模拟同步发电机的运行特性展开,从上层的虚拟调节模块到底层的执行模块,形成层层递进的控制链路。

Part 04
实际控制电路没有储能电池单元。为了防止功率倒送导致直流电源电压升高,将直流电源用PWM整流器代替,实际运行拓扑是背靠背的三相全桥电路。PWM整流侧交流电源采用电网模拟器,VSG输出侧交流电源采用400V调压器,可实现相电压50V到400V的VSG并网控制。采用10kHz的控制频率和PWM载波,整体算法时间是37us。
控制算法分成11个部分:坐标变换、功率计算、电压相位预同步、虚拟调速器和虚拟转子、电压幅值预同步、虚拟励磁器控制、机端电压控制、虚拟阻抗控制、电压外环控制、电流内环控制、SVPWM脉冲输出。

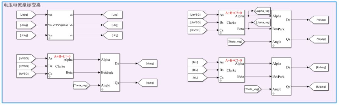
作为所有控制运算的基础,实现交流量(三相电压 / 电流)到直流量(dq 轴分量)的转换,便于后续闭环控制,核心采样与变换逻辑:

◉采样Uabg,Ubcg,Ucag为电网线电压,转化为相电压Uag,Ubg,Ucg;
◉采样UaVSG,UbVSG,UcVSG为构网逆变器输出相电压,经过Clark变换和DQ变换后输出UdVSG,UqVSG;
◉采样IaVSG,IbVSG,IcVSG为构网逆变器滤波器输出电流,经过Clark变换和DQ变换后输出IdVSG,IqVSG;
◉采样IaL,IbL,IcL为构网逆变器滤波电感电流,经过Clark变换和DQ变换后输出ILdVSG,ILqVSG;

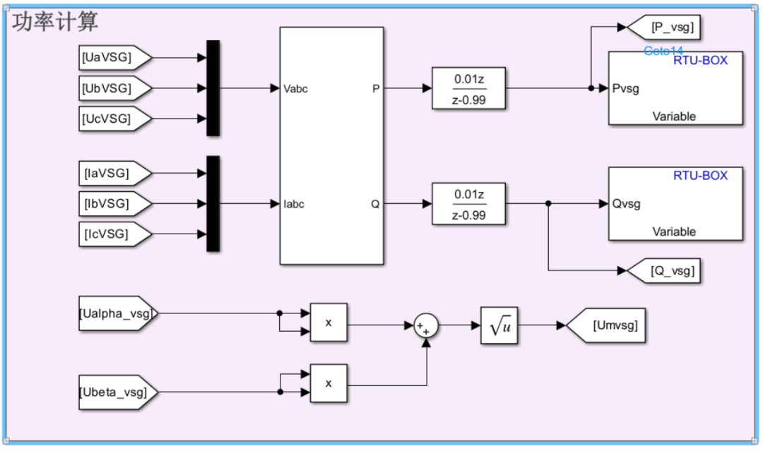
◉通过构网逆变器滤波器输出电流IaVSG,IbVSG,IcVSG和电压UaVSG,UbVSG,UcVSG,计算输出的有功功率Pvsg和无功功率Qvsg;
◉构网逆变器滤波器输出电压的alpha和beta分量计算输出电压峰值。
实现 VSG 输出电压与电网电压的相位同步,是并网的前提条件:

◉利用VSG计算输出的相位角对电网电压做Clark变换和DQ变换,对q轴分量进行闭环控制,从而达到相位同步的目的;
◉只有使能了同步控制后,才开始进行VSG输出电压相位对电网相位跟踪;
◉其中比例系数Kp=0.2,积分系数Ki=10。
VSG有功-频率调节的核心执行模块,分三部分实现控制逻辑:

◉第一部分:
,下垂控制,叠加有功参考,生成最终的功率参考值,实际调试过程中,可以将kw设置为0;
◉第二部分:同步发电机转子运动方程:
,
(电网内阻抗越大,需要衰减系数越小,增强响应速度,实际调试过程需要对D调整)。最后对积分输出VSG的电压角度,积分后角度需要对2*PI取余,保证输出角度范围是【0,2PI】。

◉第三部分:当VSG运行在离网预同步模式时,S1=1,S2=1,S3=0,电网电压预同步反馈。保证构网逆变器输出电压频率、相位和电网电压一致。
实现 VSG 输出电压与电网电压的幅值同步,与相位预同步共同构成并网前的 “双同步” 条件:

◉以电网电压幅值为参考,对VSG机端电压幅值进行闭环控制,实现幅值同步。
◉当VSG运行在离网预同步模式时,S1=1,S2=1,S3=0。保证构网逆变器输出电压幅值和电网电压一致。
◉其中比例系数Kp=0.2,积分系数Ki=10。
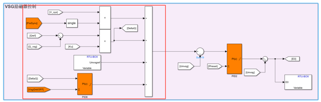
实现VSG无功功率调节与运行模式切换,核心为励磁电压E的综合输出,配合开关量S1(离网)、S2(预同步)、S3(并网)实现逻辑互锁:

◉励磁电压综合输出:
S1离网状指令,1使能离网, 0禁止离网;
S2预同步指令,1使能预同步,0禁止预同步;
S3并网状指令,0禁止并网, 1使能并网。与S1逻辑互反。

◉电压无功功率下垂系数ku=0.001;
◉并网状态下无功功率闭环比例系数Kp=0.2,积分系数Ki=10。

◉机端电压控制采用带前馈的PI控制;
◉机端电压控制比例系数Kp=1,积分系数Ki=100。

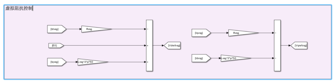
◉虚拟阻抗
,

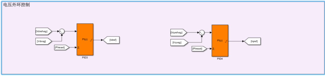
◉虚拟内电动势与机端电压做电压外环控制,输出VSG输出参考电流。
◉电压外环控制比例系数Kp=0.2,积分系数Ki=100。

◉输出参考电流与VSG输出电流做电流内环控制,带电压前馈,输出VSG输出参考电压。
◉电流内环控制比例系数Kp=2,积分系数Ki=100。
◉VSG输出参考电压经过逆Clark变换和SVPWM模块输出马鞍形SVPWM波形,占空比范围【0,1】。
Part 05



Copyright © 2021 rtunit Inc. 保留所有权利 营业执照编号320121000202103010242苏ICP备2022027768号-1 技术支持:恒网
隐私政策 | 使用条款 | 销售政策 | 法律信息 | 网站地图